北京文化2020年出品了《沐浴之王》《我和我的家乡》等电影2021年1月3日晚间,北京文化连发3份公告,内容涉及公司因信披违规收到证监会调查通知书,公司及相关人员收到北京证监局警示函,持股5%以上股东减持公司股份等。
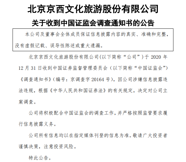
涉嫌信息披露违法违规,北京文化被立案调查
北京文化公告称,公司于2020年12月31日收到证监会《调查通知书》(编号:京调查字20164号),因公司涉嫌信息披露违法违规,根据《中华人民共和国证券法》的有关规定,决定对公司立案调查。
公司将积极配合中国证监会的调查工作,并严格按照监管要求履行信息披露义务。敬请广大投资者谨慎决策,注意投资风险。
公司因信披违规收到证监会调查通知书北京文化及相关人员收警示函:信披不准确、内控存缺陷
北京文化还发布公告称,2020年12月31日,公司因财务信披不准确、内控设计层面存在缺陷等原因,公司及相关人员收到北京证监局警示函。
公司及相关人员收到北京证监局警示函北京证监局称,经查,北京文化存在以下违规事项:2018年部分项目收入不符合《企业会计准则第14号——收入》规定的确认条件,导致公司于2018年度多计营业收入约4.6亿元,多计净利润约1.91亿元。公司2018年年报财务信息披露不准确。因公司未能对收购子公司进行有效整合,缺少对子公司项目管控、预付资金管理与监督等关键控制环节,内控设计层面存在缺陷。
另外,北京文化子公司部分项目预算调整、合同签订未经母公司层面审批,不符合公司《合同审批流程及管理制度》的相关规定,内控执行层面存在缺陷。公司在对子公司管理、预付款及投资款管控、项目管理等方面存在重大问题,不符合《上市公司治理准则》第九十四条第一款的规定。公司2018年年报中内控自我评价报告部分披露财务报告重要缺陷数量为0个,该信息披露不准确。
北京证监局指出,上述行为违反了《上市公司信息披露管理办法》第二条的规定。根据《上市公司信息披露管理办法》第五十九条,现对北京文化予以警示,将相关违规行为计入诚信档案。
北京证监局还称,宋歌、张云龙、陈晨分别作为北京文化董事长兼总经理、财务负责人及董事会秘书,未按照《上市公司信息披露管理办法》第三条及第五十八条的规定履行勤勉尽责义务。根据《上市公司信息披露管理办法》第五十九条,现对你们予以警示,将相关违规行为计入诚信档案。
北京证监局称,如果对本监督管理措施不服,可以在收到本决定书之日起60日内向中国证券监督管理委员会提出行政复议申请,也可以在收到本决定书之日起6个月内向有管辖权的人民法院提起诉讼。复议与诉讼期间,上述监督管理措施不停止执行。
北京文化表示,公司及相关人员收到上述警示函后高度重视,深刻反思公司工作中存在的问题和不足。公司将充分吸取教训,切实加强对相关法律法规及规范性文件的学习,完善内部控制,加强信息披露管理工作,进一步规范公司运作水平,提高信息披露质量,严格依法履行信息披露义务,杜绝此类事件的再次发生。公司全体董事、监事及高级管理人员将认真履行勤勉尽责义务,促使公司规范运作,维护公司及全体股东利益。
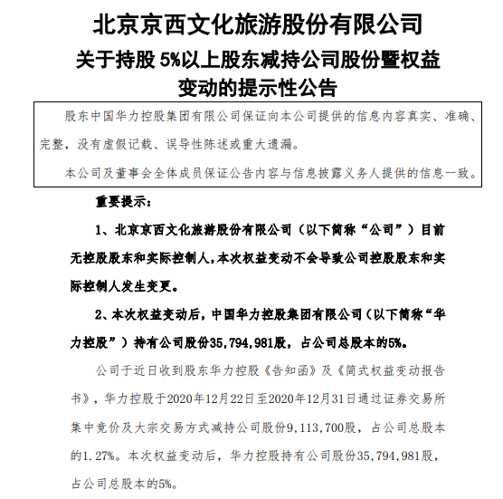
持股5%以上股东华力控股减持911.37万股
此外,北京文化还发布了关于持股5%以上股东减持公司股份暨权益变动的提示性公告。公司于近日收到股东华力控股《告知函》及《简式权益变动报告书》,华力控股于2020年12月22日至2020年12月31日通过证券交易所集中竞价及大宗交易方式减持公司股份911.37万股,占公司总股本的1.27%。本次权益变动后,华力控股持有公司股份35,794,981股,占公司总股本的5%。
持股5%以上股东减持公司股份北京文化表示,公司目前无控股股东和实际控制人,本次权益变动不会导致公司控股股东和实际控制人发生变更,也未对公司治理结构及持续经营产生重大影响。
北京文化公告发出后,立刻引起了网友的激烈讨论。有股民在股吧表示,“新年第一枪,直接在地板上摩擦”,“幸亏之前跑得快,明天肯定一字跌停板了”。还有股民哭诉,“上周四买了10000股,能索赔吗”。

Wind数据显示,二级市场上,截至2020年12月31日,北京文化股价涨3.53%报5.87元/股,总市值42亿元。近250个工作日内,北京文化股价跌超40%。

截至2020年12月31日,北京文化股东总户数为70338户。

来源:每日经济新闻综合自公司公告、wind、股吧
(责编:小万)